欢迎访问寿光和信医院!
英文版
|
设为首页
|
加入收藏
急救热线 :
0536-2156120
咨询热线 :
0536-2235000
欢迎关注
寿光和信医院
官方微信平台
网站首页
医院概况
医院简介
院长致辞
医院荣誉
医院设备
组织机构
医院位置
联系方式
医院信箱
医院文化
医院理念
环境形象
医院院刊
文化交流
职工之家
医院视频
医院动态
医院新闻
通知公告
科室动态
人才招聘
专题建设
政策法规
科室介绍
医院科室
特色专科
合作机构
专家团队
医院专家
拔尖人才
著名中医
医学顾问
科研教学
科研项目
教学工作
专科建设
医学教育
护理天地
护理团队
医护动态
天使风采
教学培训
党建之窗
政策法规
党员学习
党建信息
健康科普
养生保健
急救知识
疾病防治
饮食治疗
心理咨询
家庭药箱
蔬菜基地
基地建设
劳动规划
物品供给
栏目导航
LANMU DAOHANG
医院新闻
通知公告
科室动态
人才招聘
专题建设
政策法规
医院新闻
首页
|
医院新闻
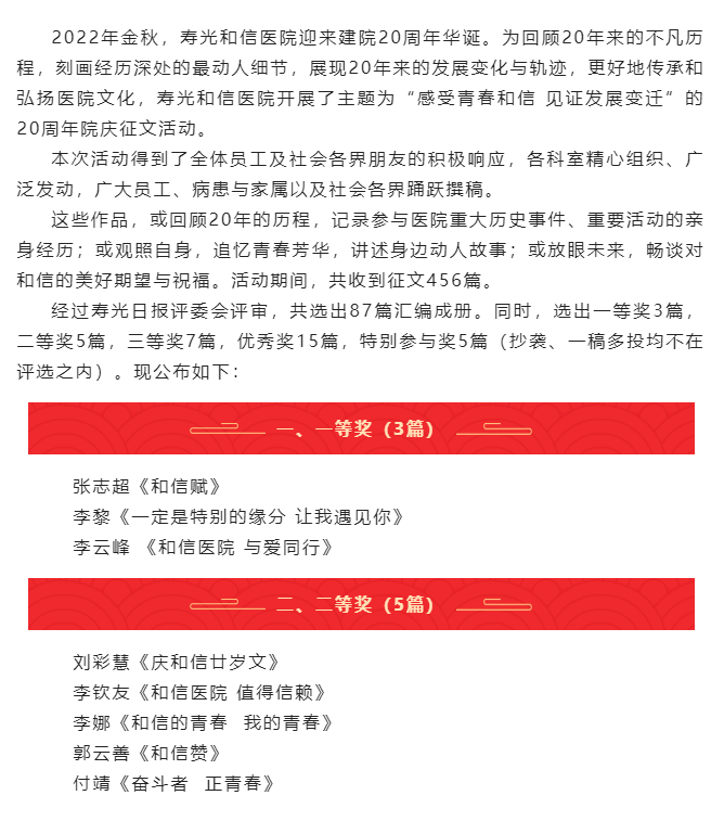
寿光和信医院20周年院庆征文活动获奖名单
来源:本站原创 发布时间:2023-01-17
附件下载:
上一篇:
寿光和信医院2022年新员工军训成果汇报表演圆满举行
分享按钮
下一篇:
致敬和信20年,这些人受到表彰!